市民の皆さまへ 福祉イベントのご案内 『映画と語り合いで考える“わたしたちの社会~精神障がいと家族の現実に向き合う時間~』
市民の皆さまへ 福祉イベントのご案内
『映画と語り合いで考える“わたしたちの社会~精神障がいと家族の現実に向き合う時間~』
旭川市内で開催される福祉イベント「きょうされん北海道支部2025全道大会」にて、話題のドキュメンタリー映画『どうすればよかったか』の上映と、監督や専門家によるシンポジウムが行われます。
この映画は、統合失調症を発症した姉とその家族の20年にわたる葛藤を記録した作品。静かに、しかし深く「共に生きる社会とは何か」を問いかけます。
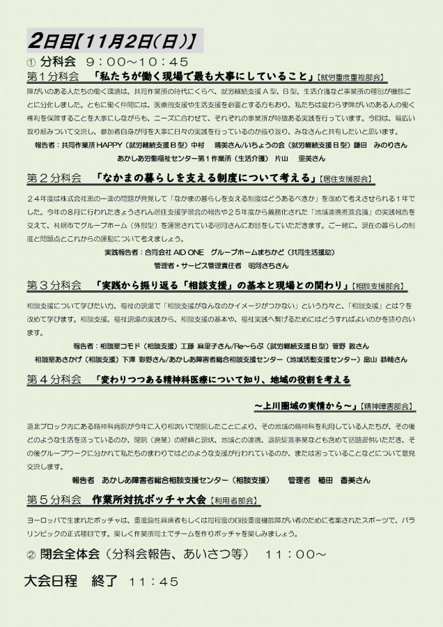
[開催日程]
11月1日(土)
13:00~13:10 開会式
13:15~15:00 映画上映『どうすればよかったか』
15:15~17:00 シンポジウム「わたしたちはどうしていくのか」
11月2日(日)
9:00~10:45 分科会
11:00~11:45 全体会(分科会報告)
[会場]
旭川市障害者福祉センター「おぴった」 (旭川市宮前1条3丁目3-7)
[登壇者]
- シンポジウムには、藤野知明監督ほか、精神保健福祉・障害福祉の専門家が登壇。
- 障害福祉学・精神保健福祉学を専門とする本学・保健福祉学部の北村典幸教授も市民の皆さまのご参加を呼びかけています。
[参加方法]
申込期日は過ぎていますが、市民の方は当日直接のご来場も大歓迎です!
映画だけ、シンポジウムだけの参加も可能です。
ご家族・ご友人と一緒に、ぜひお気軽にお越しください。
[主催] きょうされん北海道支部
[詳細スケジュール]
添付のフライヤーをご覧ください。↓

